Robotic Process Automation (RPA) Invoice Automation
Are your employees conducting repetitive tasks?
Are you looking for ways to increase their efficiency and save their time?
If so, this video is the answer for you. Robotic Process Automation or RPA is software that executes routine transactions and makes data-driven decisions by replacing repetitive human activities. As software, RPA mimics and automates business processes and tasks exactly as if they are being carried out by humans – at the same time removing the scope for human error. Serving as a faster and reoriented workforce, RPA can be built around repetitive computer-based tasks, decision-based tasks, or tasks that require accessing more than one system to complete a process and conduct an information search.
In the video below we have shown how you can automate multiple supply invoices using UiPath.
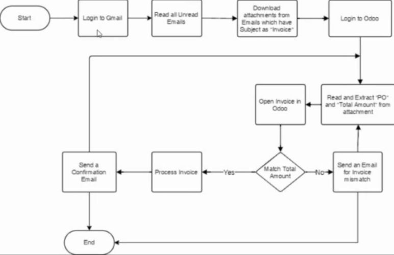
Instead of manually processing each invoice, we used uiPath to the following process which could drastically help you reduce repetitive tasks and also save your time.
- This intelligent software first logs into your Gmail and then reads all your unread emails.
- After this, it downloads all the attachments in the email which has the word ‘invoice’ in it.
- It then logs into Odoo and reads and extracts the Purchase order number and the total amount from the attachment.
- It will then search for the purchase order number and match it to the total number.
- Once that verification has been made, the invoice will be processed.
- And the software will send a confirmation email.
- If the invoice doesn’t match, it’ll still you an email stating that the invoice cannot be processed due to a mismatch.
- This loop continues till the system reads all the attachments.
When you execute this entire flow, you will be able to see how fast this process can be conducted and how the system uses its intelligence and this entire process gets automated.
The software matches the PO numbers for all the attachments in your email to check for matches and process the invoice so they can be ready for you in your inbox. Even if the invoice does not match so it will send an email with the information about the mismatch.
This application of RPA is not just limited to one business unit, it can be applied to multiple repetitive tasks across business verticals like marketing, HR, and IT, So this is how RPA can help you reduce manual labor and also save your time.
As an increased number of decision-makers believe that RPA will lead to more productive and efficient working environments, we at Bista are constantly helping businesses to lead this change. With a strong team of developers who can drive this change seamlessly, we can help you understand how RPA can transform your business.
Contact us to book a free consultation session.


